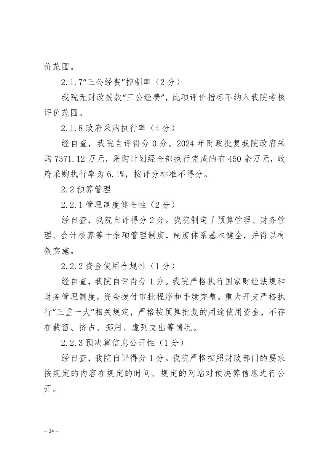
书记信箱
院长信箱
首页
医院概况
医院简介
医院荣誉
医院大事记
医院文化
医院环境
患者服务
门诊坐诊时间
居家医疗上门服务
我要挂号
我要找科室
我要找医生
我要咨询
医康养结合
医保政策
专家介绍
医院公告
医院公告
医院动态
院务公开
党政信息
政府信息
医院公告
医院公告
医院动态
院务公开
首页
医院公告
院务公开
2024年度 资阳市精神病医院 单位决算
发布时间:2025/10/13
附件
资阳市精神病医院2024年度决算公开表.xls
友情链接:
资阳市人民政府
书记信箱
院长信箱
24小时急救电话:028-262255555 24小时服务中心电话:181 2349 5284
行政办公室电话:028-26224413 纪检投诉电话:028-26196173
沟通办投诉受理时间及随访时间:周一至周五 上午8:00-12:00下午14:30-18:00
关注微信公众号
Copyright © 2024 by( zydsyy120.com )版权所有:资阳市第四人民医院(本网站所有内容未经许可,不得以任何形式进行转载) 本网站已被访问943094次
技术支持:天健世纪科技
工信部ICP备案号码:
蜀ICP备19015010号-1
搜索
搜索
首页
医院概况
医院简介
医院荣誉
医院大事记
医院文化
医院环境
患者服务
门诊坐诊时间
居家医疗上门服务
我要挂号
我要找科室
我要找医生
我要咨询
医康养结合
医保政策
专家介绍
医院公告
医院公告
医院动态
院务公开
党政信息
政府信息